【喜报】6月1日施行!《煤矿露天采场植被重建技术指南》 矿山修复团体标准新鲜出炉!!!
来源:中煤建工集团有限公司日期:2022-06-27浏览量:974

日前,由中煤建工集团有限公司联合中煤浙江生态环境发展有限公司、中煤湖北地质局集团有限公司、中国煤炭地质总局、中国煤炭地质总局勘查研究总院、西南科技大学、华南理工大学、北京 师范大学、交科院环境科技(北京)有限公司、中国铁道科学研究院集团有限公司、中煤地质集团有限公司、北京绿京华生态园林股份有限公司、青岛花林实业有限公司共同编制的团体标准《煤矿露天采场植被重建技术指南》正式发布,该标准是产、学、研、用相结合,确保了标准的科学性、理论性和指导性,6月1日起将正式施行。


 5月23日,中国环境保护产业协会在其官网发布该标准通过公告


图片


5月27日,格山生态在其公众号刊登该标准批准通过全部内容

图片


5月29日,矿山地质环境网在公众号刊登该标准批准通过全部内容

图片



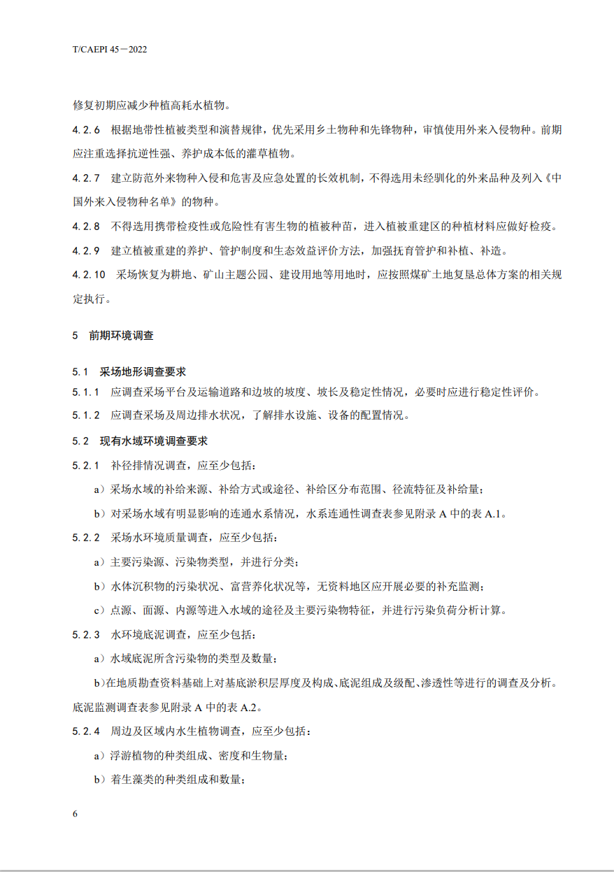
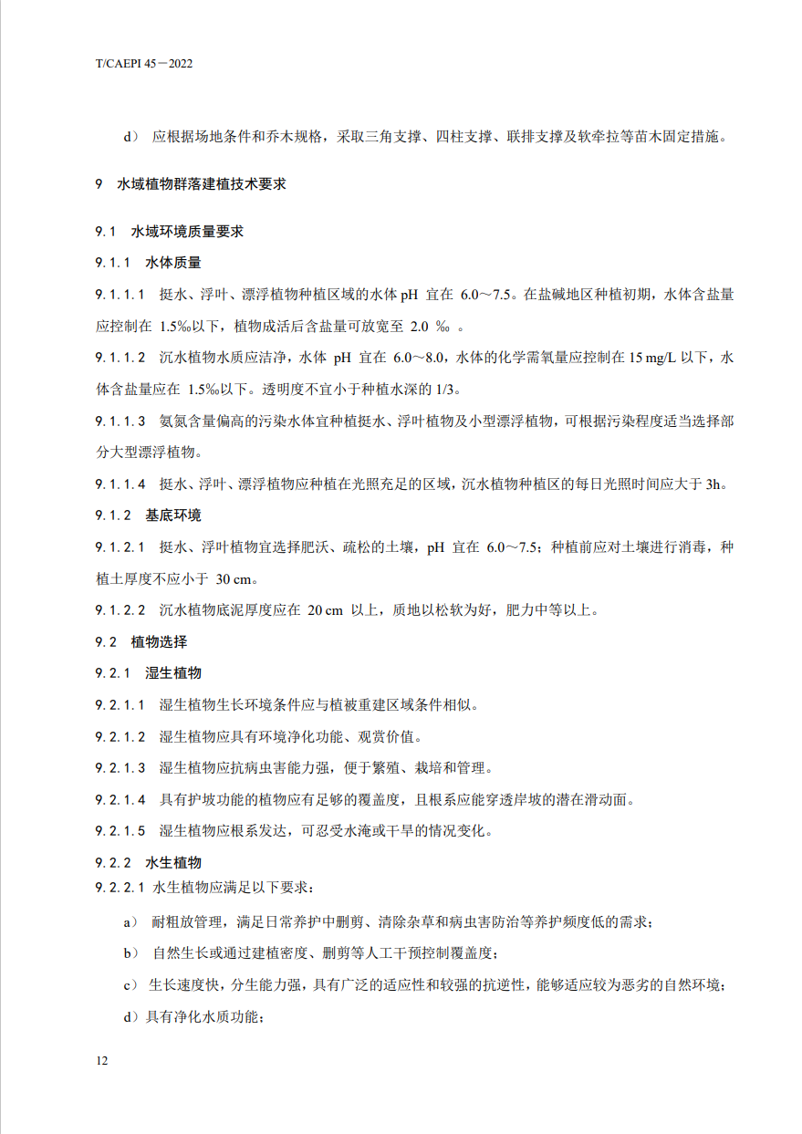
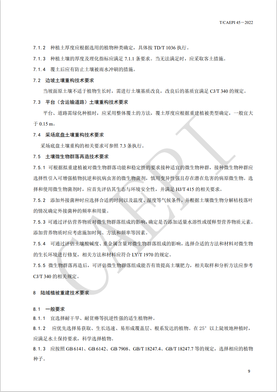
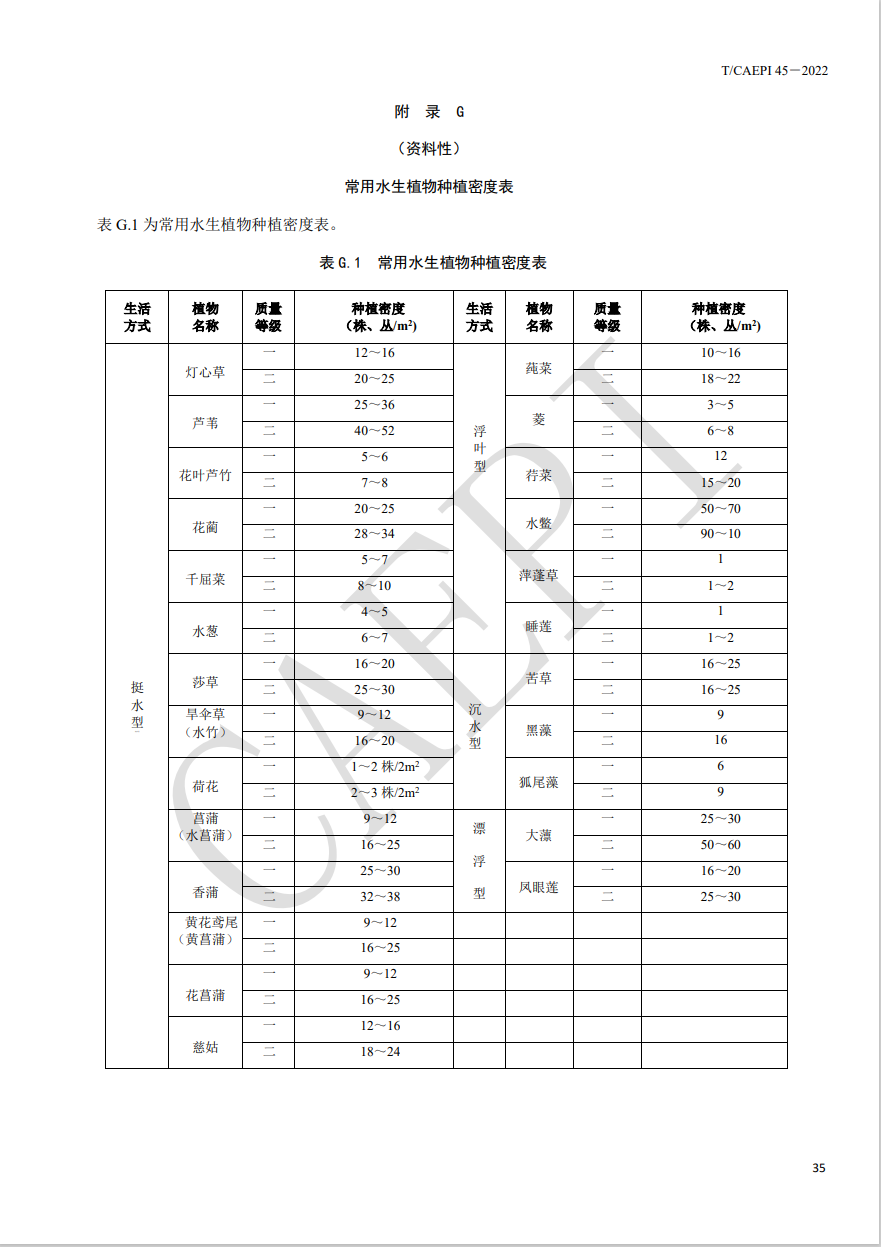
现将该标准全文转发如下

图片

图片

图片

图片

图片

图片

图片

图片

图片

图片

图片

图片

图片

图片

图片

图片

图片

图片

图片

图片

图片

图片

图片

图片

图片

图片

图片

图片

图片

图片

图片

图片

图片

图片

图片

图片

图片

图片

图片

图片

图片

图片

图片


来 源 | 蔡瑛芙